当前位置:首页  通知公告  研究生培养

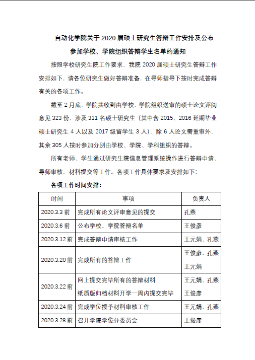
【研究生学位】必赢242net官网关于2020届硕士研究生答辩工作安排及公布参加学校、学院组织答辩学生名单的通知

作者: 责任编辑: 审核人: 访问量:3348发布时间:2020-03-04













电话:+86-25-84892368 传真:+86-25-84892368
地址:中国江苏省南京市江宁区将军大道29 号 1003分箱 版权所有 必赢242net-必赢242net|NO.1
书记信箱 院长信箱 纪检委员信箱